:quality(75)/amply_8_so_la_gi_ee7a5ecdb3.jpg)
Amply 8 sò là gì? Tìm hiểu cấu tạo, nguyên lý hoạt động, công suất và ứng dụng trong hệ thống âm thanh
Khi chọn mua amply cho dàn karaoke tại nhà, nhiều người thường ưu tiên dòng amply 8 sò. Vậy amply 8 sò là gì? Có đặc điểm gì nổi bật? Tại sao thiết bị này lại được ưa chuộng? Hãy cùng FPT Shop khám phá chi tiết về mẫu amply này ngay trong bài viết sau đây nhé.
Amply 8 sò là một dòng thiết bị khuếch đại âm thanh sử dụng tám transistor (thường gọi là sò) trong hệ thống mạch của nó. Những linh kiện này đóng vai trò quan trọng trong việc khuếch đại tín hiệu, giúp âm thanh đầu ra trở nên mạnh mẽ, sắc nét hơn. Nhờ khả năng tái tạo âm thanh trung thực và công suất ổn định, amply 8 sò thường được ứng dụng rộng rãi trong dàn karaoke gia đình, hệ thống âm thanh sân khấu hay thậm chí là âm thanh xe hơi.
Vậy amply 8 sò là gì? Có ưu điểm gì vượt trội? Cùng FPT Shop tìm hiểu ngay sau đây
Khái niệm amply 8 sò là gì?
Sò amply là gì?
Sò amply, hay còn được gọi là transistor công suất, là một linh kiện bán dẫn quan trọng trong hệ thống khuếch đại của amply. Nhiệm vụ chính của nó là tăng cường tín hiệu âm thanh từ các nguồn đầu vào như micro, nhạc cụ hoặc thiết bị phát nhạc, giúp âm thanh truyền đến loa có độ lớn và độ rõ nét cao hơn.
Sò amply đóng vai trò then chốt trong việc quyết định công suất và chất lượng âm thanh của thiết bị. Số lượng sò trong một amply càng nhiều, khả năng khuếch đại và xử lý âm thanh càng tốt, giúp hệ thống hoạt động mạnh mẽ và ổn định hơn.
Amply 8 sò là gì?
Amply 8 sò là dòng thiết bị khuếch đại âm thanh được trang bị 8 transistor công suất trong mạch khuếch đại. Các transistor này có thể thuộc nhiều loại khác nhau như BJT (Bipolar Junction Transistor), MOSFET hoặc FET (Field Effect Transistor), tùy vào thiết kế của từng mẫu amply.
Chức năng chính của các sò này là khuếch đại tín hiệu âm thanh yếu từ nguồn phát thành công suất lớn hơn để truyền đến loa. Nhờ đó, amply 8 sò có khả năng xử lý âm thanh mạnh mẽ, phù hợp với các hệ thống yêu cầu công suất lớn và độ ổn định cao.

Biến áp amply 8 sò là gì?
Biến áp trong amply 8 sò là bộ phận quan trọng giúp chuyển đổi và cung cấp điện áp phù hợp cho hệ thống khuếch đại công suất. Đây là thành phần then chốt giúp cung cấp đủ năng lượng để các sò hoạt động hiệu quả, đảm bảo hiệu suất tối ưu và duy trì sự ổn định của thiết bị.
Trong những hệ thống âm thanh công suất cao, biến áp đóng vai trò hỗ trợ việc truyền tải điện năng một cách an toàn, giúp amply vận hành mượt mà và tránh các vấn đề về quá tải hoặc chập chờn khi sử dụng.
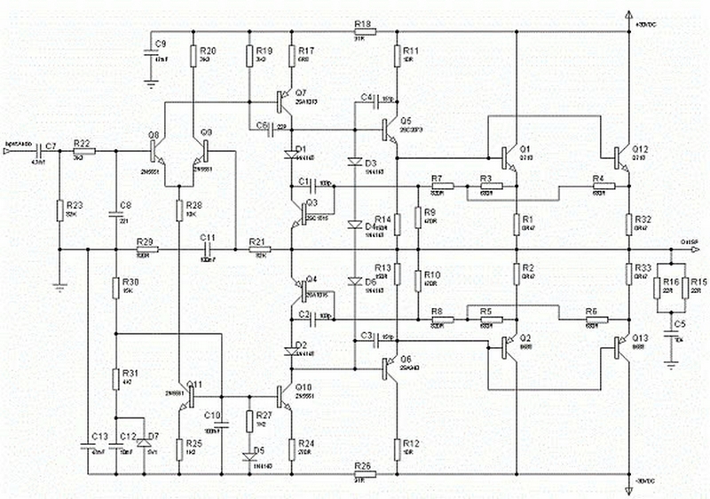
Cấu tạo mạch công suất amply 8 sò
Dưới đây là sơ đồ mạch công suất ampli 8 sò bạn có thể tham khảo:

Công suất amply 8 sò bao nhiêu?
Việc tính toán công suất thực tế của amply thông qua số lượng sò không hề đơn giản. Nguyên nhân là do mỗi loại sò có thiết kế, chất liệu và thông số kỹ thuật khác nhau, dẫn đến mức công suất hoạt động không giống nhau.
Chẳng hạn, một chiếc amply 8 sò có công suất mỗi sò là 50W thì tổng công suất có thể đạt khoảng 450W. Trong khi đó, một amply khác cũng sử dụng 8 sò nhưng có công suất mỗi sò là 70W thì tổng công suất sẽ lên đến 560W.
Chính vì vậy, không thể chỉ dựa vào số lượng sò để xác định chính xác công suất của amply. Thay vào đó, bạn nên kiểm tra model, loại sò mà thiết bị sử dụng để có đánh giá đúng đắn hơn về hiệu suất hoạt động của nó.

Giá amply 8 sò hiện nay trên thị trường như thế nào?
Mức giá của amply 8 sò trên thị trường hiện nay thường nằm trong khoảng từ 2 triệu đến 10 triệu đồng, nhưng con số này có thể thay đổi tùy theo nhiều yếu tố khác nhau. Một số yếu tố quan trọng ảnh hưởng đến giá thành của amply 8 sò bao gồm:
- Chất lượng linh kiện: Các dòng amply sử dụng linh kiện cao cấp thường có giá cao hơn so với những sản phẩm sử dụng linh kiện phổ thông.
- Thương hiệu: Những thương hiệu uy tín, lâu năm trên thị trường thường cung cấp amply với giá cao hơn do chất lượng và chế độ bảo hành tốt hơn.
- Tính năng và công suất: Amply có công suất lớn, tích hợp nhiều tính năng hiện đại thường có mức giá cao hơn so với các mẫu cơ bản.
- Nguồn gốc và nơi bán: Sản phẩm nhập khẩu từ các thương hiệu nước ngoài hoặc phân phối chính hãng thường có giá nhỉnh hơn so với các dòng amply nội địa hoặc hàng xách tay.
Nhìn chung, giá amply 8 sò không cố định mà phụ thuộc vào nhiều yếu tố khác nhau. Người mua nên cân nhắc kỹ lưỡng để chọn được sản phẩm phù hợp với nhu cầu và ngân sách.

Các yếu tố ảnh hưởng đến công suất amply 8 sò là gì?
Công suất của amply 8 sò không chỉ bị chi phối bởi số lượng sò mà còn phụ thuộc vào nhiều yếu tố kỹ thuật khác. Dưới đây là những yếu tố quan trọng ảnh hưởng đến hiệu suất hoạt động của amply:
- Loại và số lượng sò: Không phải tất cả các loại sò đều có cùng công suất, tùy vào chất liệu và công nghệ mà khả năng khuếch đại âm thanh sẽ khác nhau.
- Điện áp đầu vào: Điện áp cung cấp càng cao thì công suất khuếch đại có thể đạt được càng lớn.
- Cường độ dòng điện: Dòng điện ổn định và đủ mạnh giúp amply hoạt động hiệu quả hơn.
- Chất lượng linh kiện: Các linh kiện như tụ điện, điện trở, biến áp có ảnh hưởng đáng kể đến hiệu suất và độ bền của amply.
- Trở kháng loa: Trở kháng loa phù hợp với amply sẽ giúp tối ưu công suất đầu ra và hạn chế tình trạng méo tiếng.
- Khả năng tản nhiệt: Hệ thống tản nhiệt tốt giúp amply duy trì hiệu suất ổn định, tránh tình trạng quá nhiệt làm giảm tuổi thọ của thiết bị.
- Thiết kế mạch và công nghệ: Công nghệ mạch tiên tiến giúp tối ưu hiệu suất amply, giảm thất thoát năng lượng và nâng cao chất lượng âm thanh.
Như vậy, công suất thực tế của amply 8 sò không chỉ dựa vào số lượng sò mà còn phụ thuộc vào nhiều yếu tố khác, quyết định đến hiệu suất hoạt động cũng như chất lượng âm thanh mà amply có thể mang lại.

Ứng dụng của amply 8 sò là gì?
Amply 8 sò được đánh giá cao nhờ khả năng khuếch đại âm thanh mạnh mẽ, ổn định, phù hợp với nhiều hệ thống âm thanh khác nhau. Dưới đây là một số ứng dụng phổ biến của thiết bị này:
- Âm thanh gia đình: Được sử dụng trong các dàn âm thanh nghe nhạc, xem phim, mang đến chất lượng âm thanh sống động.
- Hệ thống âm thanh sân khấu: Hỗ trợ khuếch đại âm thanh cho các buổi biểu diễn, sự kiện với không gian rộng.
- Dàn karaoke chuyên nghiệp: Cung cấp công suất lớn, đảm bảo âm thanh rõ ràng, hạn chế méo tiếng khi hát.
- Hệ thống âm thanh trên xe hơi: Tăng cường công suất âm thanh, giúp âm nhạc trên xe trở nên mạnh mẽ và chân thực hơn.
- Hệ thống âm thanh công cộng: Phục vụ cho hội nghị, hội trường, nhà thờ hoặc các sự kiện lớn yêu cầu âm thanh ổn định.
Nhờ khả năng khuếch đại tín hiệu hiệu quả, amply 8 sò là lựa chọn lý tưởng cho nhiều nhu cầu sử dụng khác nhau, giúp tối ưu trải nghiệm âm thanh trong từng môi trường cụ thể.

Lưu ý khi chọn mua amply 8 sò giá rẻ
Khi tìm mua amply 8 sò với mức giá hợp lý, bạn cần lưu ý một số yếu tố quan trọng để chọn được sản phẩm phù hợp mà vẫn đảm bảo chất lượng âm thanh. Dưới đây là những tiêu chí cần xem xét:
Xác định nhu cầu sử dụng
- Không gian lớn: Nếu bạn sử dụng amply trong các hội trường, phòng karaoke rộng, nên chọn dòng amply công suất cao để đảm bảo âm thanh phủ rộng, không bị méo tiếng.
- Không gian nhỏ: Trong phòng có diện tích vừa phải, một amply công suất trung bình là đủ, tránh gây lãng phí điện năng và âm thanh quá lớn gây khó chịu.
Chất lượng và loại sò
- Sò MOSFET: Hoạt động bền bỉ, ít sinh nhiệt và có độ ổn định cao, cho chất lượng âm thanh tốt.
- Sò BJT hoặc FET: Thường có giá rẻ hơn nhưng hiệu suất có thể không bằng sò cao cấp. Nếu chọn loại này, nên xem xét kỹ thương hiệu và đánh giá của người dùng.
Khả năng tương thích với loa
Amply cần phù hợp với công suất và trở kháng của loa để đảm bảo hoạt động tối ưu. Ví dụ:
- Nếu loa có trở kháng 4Ω hoặc 8Ω, amply phải đáp ứng được mức này để tránh méo tiếng hoặc hư hỏng thiết bị.
- Công suất loa và amply phải phù hợp, tránh tình trạng amply quá yếu không thể khuếch đại âm thanh đủ mạnh.
Kiểm tra chất lượng âm thanh
- Nghe thử nhiều thể loại nhạc (nhạc nhẹ, rock, trữ tình, remix…) để đánh giá độ chi tiết, độ trong và khả năng xử lý âm thanh của amply.
- Kiểm tra xem âm thanh có bị rè, méo tiếng hay không, đặc biệt ở mức âm lượng lớn.
Ngân sách và giá thành
- Ngân sách thoải mái: Bạn có thể chọn amply từ các thương hiệu lớn, sử dụng linh kiện cao cấp, đảm bảo chất lượng âm thanh và độ bền cao.
- Ngân sách hạn chế: Xem xét các mẫu amply 8 sò giá rẻ hoặc hàng đã qua sử dụng, nhưng cần kiểm tra kỹ trước khi mua.
Địa chỉ mua hàng uy tín
- Chọn cửa hàng có thương hiệu, chính sách bảo hành rõ ràng và hỗ trợ kỹ thuật sau mua hàng.
- Tránh mua sản phẩm trôi nổi không rõ nguồn gốc để hạn chế rủi ro về chất lượng.
Việc lựa chọn amply 8 sò giá rẻ nhưng vẫn đảm bảo chất lượng đòi hỏi bạn phải xem xét nhiều yếu tố từ nhu cầu sử dụng, loại sò, khả năng tương thích với loa đến chất lượng âm thanh và nơi mua hàng. Nếu cân nhắc kỹ, bạn hoàn toàn có thể tìm được sản phẩm phù hợp với túi tiền mà vẫn đáp ứng nhu cầu âm thanh tốt.

Tạm kết
Bài viết trên đã cung cấp đầy đủ thông tin về amply 8 sò là gì, giúp bạn có cái nhìn rõ ràng hơn về thiết bị này. Hy vọng những chia sẻ này sẽ giúp bạn lựa chọn được sản phẩm phù hợp với nhu cầu sử dụng và ngân sách của mình. Nếu bạn cần thêm tư vấn, đừng ngần ngại liên hệ với FPT Shop để được hỗ trợ nhanh chóng!
Ngoài ra, hiện tại FPT Shop đang kinh doanh đa dạng các mẫu loa chất lượng cao đến từ thương hiệu Soundmax đang có nhiều ưu đãi sốc. Bạn có thể tham khảo nhanh các mẫu mới nhất ngay tại đây nhé: Loa Soundmax.
Xem thêm:
:quality(75)/estore-v2/img/fptshop-logo.png)